TwiScan
热门
English
日本語
한국의
简体中文
繁体中文
外汇交易员
@myfxtrader
盯紧市场,把握时机。理性客观,利益永恒。
477
Following
359.2K
Followers
外汇交易员
@myfxtrader
2025.11.04 01:24
FT:中国加大了对国内部分大型数据中心能源成本补贴。知情人士透露,由于禁止购买英伟达AI芯片,导致字节跳动、阿里巴巴和腾讯等科技巨头采用华为和寒武纪芯片时面临更高的电力成本,甘肃、贵州、内蒙古等省份的地方政府已做出回应,提供补贴,将大型数据中心的电费降低高达50%。 https://t.co/wq8Fxg0cWK
Show more
0
0
33
249
46
外汇交易员
@myfxtrader
2025.09.10 05:27
FT:美国证交会SEC表示,已成立特别工作组,针对涉嫌与中国“拉高出货”骗局相关的专业服务公司展开调查。熟悉监管层想法的人士表示“(监管机构)将严惩那些普通的中介机构”,“这是国家安全问题,这是SEC关注的焦点”。 🗒️前一天,纳斯达克公布加强交易标准,以打击拉高出货现象激增的计划。 https://t.co/7ZhLil9KdF
Show more
0
0
11
55
6
外汇交易员
@myfxtrader
2025.09.04 01:37
#
A股
# 彭博:知情人士称,中国金融监管机构正在考虑采取包括取消部分卖空限制在内的一系列措施来冷却股市,因为他们越来越担心近期的反弹速度。监管层还在考虑控制投机交易的方案,因为担心大幅逆转可能给散户投资者造成巨额损失。 https://t.co/X09Lt0YQeY
Show more
0
0
27
170
33
外汇交易员
@myfxtrader
2025.08.15 12:54
乌克兰总统泽连斯基:是时候结束战争了。
0
0
8
17
1
外汇交易员
@myfxtrader
2025.08.13 08:30
路透:两名知情人士透露,美国当局已秘密在他们认为极有可能转移到中国的先进芯片的目标货物中放置位置跟踪装置,以对违反美国出口管制而获利的个人和公司提起诉讼。 5位AI服务器供应链的人士表示,他们了解到戴尔和超微电脑等制造商的服务器发货中使用了追踪器,其中涉及英伟达和AMD的芯片。 https://t.co/6N4vc5w3Sl
Show more
0
0
2
7
2
外汇交易员
@myfxtrader
2025.08.13 02:10
路透:中国政府已约谈多家国内企业,其中包括腾信和字节跳动,要求解释其采购英伟达H20芯片的原因,并对信息风险表达了担忧。消息人士称,最近几周网信办协同其他机构也与百度以及几家规模相对较小的中国科技企业召开了会议。 🗒️另外The Information也报道称,字节跳动、阿里巴巴和腾讯在过去两周接到了网信办的指令,以数据安全为由,要求全面暂停采购英伟达芯片。
Show more
0
0
5
58
11
外汇交易员
@myfxtrader
2025.08.13 01:33
#
行情
# 上证综指突破去年10月以来高点。 https://t.co/Cdzj2FIrKG
0
0
20
96
7
外汇交易员
@myfxtrader
2025.08.12 07:54
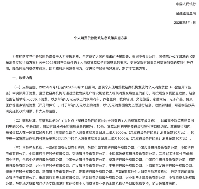
财政部、中国人民银行、金融监管总局印发《个人消费贷款财政贴息政策实施方案》: 贴息范围包括单笔5万元以下消费,以及单笔5万元及以上的家用汽车、养老生育、教育培训、文化旅游、家居家装、电子产品、健康医疗等重点领域消费。 年贴息比例为1个百分点,最高不超过贷款合同利率的50%,中央财政、省级财政分别承担贴息资金的90%、10%。
Show more
0
0
14
54
10
外汇交易员
@myfxtrader
2025.08.12 05:18
#
突发
# 彭博:中国已敦促当地企业避免使用英伟达公司的H20处理器,特别是用于与政府相关的目的。一名知情人士称,AMD的AI芯片也受影响。 知情人士透露,部分企业所收到的信件列出了一系列问题,其中包括,企业为何选择英伟达H20芯片而非国产芯片?考虑到国内市场有众多选择,这是否是必要的选择? https://t.co/vVCWZIZuCl
Show more
0
0
10
71
11
外汇交易员
@myfxtrader
2025.08.07 04:23
#
讨论
# 9月1日起全面禁止“自愿放弃社保”,可能会推动利润微薄的个体商户转向聘请不用交社保的退休人员?
0
0
86
294
19
外汇交易员
@myfxtrader
2025.08.05 00:54
中国央行主管媒体《金融时报》:近期有纳税人收到了税务部门通知,告知其需要依法办理境外所得申报并缴纳相应税款。 “根据我国个人所得税法,个人股票交易所得属于财产转让所得,应当适用20%的税率按次征收。其中,个人在境内二级市场的股票交易所得暂免征收个人所得税;在境外直接进行股票交易所得没有免税规定,需要在取得所得的次年申报纳税。”吉林财经大学税务学院院长张巍解释说。
Show more
0
0
16
68
7
外汇交易员
@myfxtrader
2025.08.02 08:47
香港发现首例基孔肯雅热输入病例,患者为12岁男童。
0
0
1
8
2
外汇交易员
@myfxtrader
2025.07.28 09:02
#
新闻
# 国家育儿补贴方案出炉:3周岁以下婴幼儿每孩每年3600元 育儿补贴制度从2025年1月1日起,对符合法律法规规定生育的3周岁以下婴幼儿发放补贴,育儿补贴按年发放,现阶段国家基础标准为每孩每年3600元,发放补贴至婴幼儿年满3周岁。
Show more
0
0
6
16
4
外汇交易员
@myfxtrader
2025.07.24 13:58
特朗普:每个人都在说,我将通过取消马斯克旗下公司获得美国政府大规模补贴以摧毁他的公司。 事实并非如此!我希望马斯克和我们国家的所有企业都能蓬勃发展。 https://t.co/yYebwPxvBC
Show more
0
0
8
53
2
外汇交易员
@myfxtrader
2025.07.23 10:16
杭州市联合调查组:余杭制水有限公司在检测结果显示出厂水“臭和味”指标为3级后,未执行专项应急预案的应急响应要求;余杭区政府接到余杭水务控股集团水质异常报告后,协调处置和决策迟缓,且未按规定向市政府报告;对7名领导干部严肃问责。 https://t.co/eFhlmgPMAF
Show more
0
0
17
32
2
外汇交易员
@myfxtrader
2025.07.23 05:45
印度驻华大使馆:自2025年7月24日起,中国公民可申请旅游签证到访印度。 自2020年暂停后,印度时隔5年首次恢复向中国公民签发旅游签证。
0
0
19
35
3
外汇交易员
@myfxtrader
2025.07.22 04:45
彭博:中国远洋海运集团即将加入收购李嘉诚全球港口业务的国际财团,并要求在该财团中获得否决权或同等权力。中远海运主张,这对于阻止任何可能损害中国利益的决定是必要的。 据悉长和与财团的谈判可能会在7月27日结束,中远海运在其中的角色细节可能会在9月底敲定。 #
行情
# 中远海控港股周二涨4%,长和涨3%。
Show more
0
0
11
61
11
外汇交易员
@myfxtrader
2025.07.21 07:41
中国外交部发言人郭嘉昆: 经了解,美国富国银行高管茅晨月女士涉及中方在办的一起刑事案件,被中方执法部门依法采取限制出境措施。根据中国法律,案件正在调查中,茅晨月女士暂时不能离境,并且有义务配合调查工作。 这是一起司法个案,中方将一如既往欢迎各国人士来华旅游经商,并依法保障其各项权益。
Show more
0
0
7
47
6
外汇交易员
@myfxtrader
2025.07.21 04:15
路易威登(Louis Vuitton)近日发客户信称,发生客户资料外泄事件,近42万名香港客户受影响。外泄的资料涉及客户姓名、护照号码、出生日期、地址、电邮地址、电话号码、购物记录和产品喜好资料。 香港个人资料私隐专员公署表示已根据既定程序对LVHK展开调查,包括事件是否涉及延误通报。
Show more
0
0
4
24
5
外汇交易员
@myfxtrader
2025.05.21 00:31
特朗普在椭圆形办公室里发布所谓“黄金穹顶”计划,公布的耗资规模达到1750亿美元。特朗普已经在送交国会扯皮的“大美丽减税”法案中提出投入250亿美元作为启动资金。 虽然特朗普称系统可能在2029年全面投入使用,但被普遍认为可能性不大。而且据国会预算办公室估算,仅太空部分组件在20年内的成本就可能高达5420亿美元。
Show more
0
0
0
1
2
Loading...
Most Popular Users
Elon Musk
@elonmusk
229M followers
Barack Obama
@BarackObama
127.1M followers
Cristiano Ronaldo
@Cristiano
112.5M followers
Donald J. Trump
@realDonaldTrump
109.9M followers
Narendra Modi
@narendramodi
108.1M followers
Rihanna
@rihanna
107.6M followers
Justin Bieber
@justinbieber
102.8M followers
KATY PERRY
@katyperry
98.3M followers
Taylor Swift
@taylorswift13
93M followers
NASA
@NASA
87.4M followers
X
@X
68.9M followers
Virat Kohli
@imVkohli
67.9M followers
Bill Gates
@BillGates
66.4M followers
CNN Breaking News
@cnnbrk
63.8M followers
CNN
@CNN
63.3M followers